给娃挑少儿重疾险,“大公司”是很多家长的首选标签,但也有人纠结“大公司是不是贵且保障一般”。
今天要介绍的这款——招商仁和人寿的青云卫6号少儿重疾险,既背靠三大央企的“大公司”实力,又兼顾了保障和性价比。而且最近这款产品放宽核保规则,多种少儿常见异常满足条件可人工核保标体承保,能解决家长的核心焦虑问题。
下面我们一起来看看,这款产品到底保障如何,值不值得买?
青云卫6号由招商仁和人寿承保,该公司虽然名气不如“老七家”,但股东实力非常雄厚,由三大央企联合发起:主股东是招商局集团(百年央企,旗下有招商银行、招商港口等知名企业),还有中国移动(全球最大电信运营商)、中国航信(航空数据龙头,航旅纵横背后的支撑),综合实力很强。
下面来看看这款产品具体保障情况:

1、重疾保额“会长大”,守护力随时间增长
18岁前首次确诊重疾,可额外获得保额6%×保单年度数的赔付,最高累计100%保额。
举例:0岁男孩投保50万保额,若17岁确诊重疾,可获赔50万(基础)+50万(增长)=100万,有效对抗通胀与医疗成本上涨。

2、白血病保障再升级,康复也能赔
除了少儿特疾额外赔60万,还新增“白血病骨髓移植医疗津贴”:18岁前因白血病做骨髓移植,术后每月能领1万(2%保额),最多领24万。
要知道,白血病移植后需要长期吃免疫抑制剂、复查,这笔津贴刚好覆盖康复费用,家长不用再为“术后花钱”犯愁。
关于白血病,青云卫6号还有多重保障,能赔更多钱。

3、确诊重疾/中症,还能返保费
选分期交费的话,只要确诊重疾或中症,不仅能拿约定理赔金,还能返还所有已交保费,剩余保费也不用交了,保单继续有效。
比如0岁男宝投50万终身保额(30年交),9岁确诊严重哮喘(少儿特疾),能赔50万重疾+60万特疾+27万重大疾病增长金=137万,还能返3.5万已交保费,剩余21年保费(约7万)全免,相当于“没花保费,保障还在”。
4、健康管理服务全面且实用
投保青云卫6号就能享有保司提供的健康管理服务,覆盖日常健康咨询到就医前中后全流程:日常有专属健康管家、儿科/眼科专家不限次答疑;就医前可安排门诊、专家号,就医中有陪诊服务,就医后还提供重疾专案管家、院后康护等,从健康维护到重疾康复,全周期为孩子健康兜底。

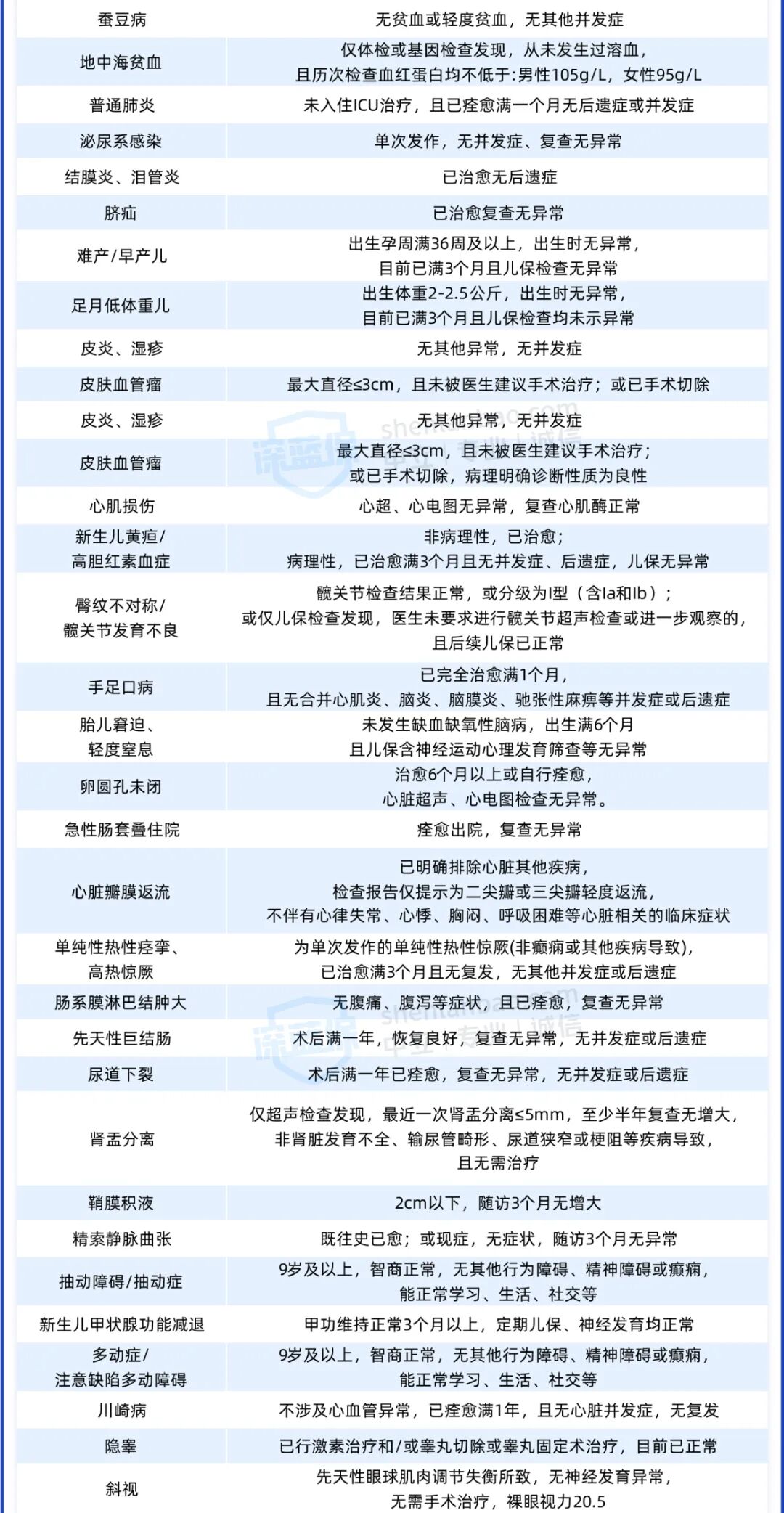
许多家长在为孩子配置重疾险时,常因宝宝有过“低体重、早产”等新生儿常见状况,或黄疸、肺炎、手足口病等常见疾病,而在核保环节遇阻。
在2025年12月31日前,青云卫6号限时放宽30多种儿童常见疾病人工核保的尺度,为这些非标体宝宝提供了难得的标体承保机会。



像蚕豆病(无贫血或轻度贫血)、早产/难产儿(满36周且儿保正常)、湿疹(无其他异常)、卵圆孔未闭(治愈6个月以上)等,满足条件申请人工核保有机会标体承保。
如果您家孩子有上述健康异常,或不确定是否符合核保条件,不妨点击这里预约,会有专业规划师一对一为您解读规则、梳理资料,并协助申请核保。
我们拿青云卫6号和另外3款热门少儿重疾险(达尔文宝贝计划12号、大黄蜂16号旗舰版、大黄蜂16号全能版)对比,结论很清晰:

我们也根据特色保障、可选保障和价格,给大家总结了几点挑选建议:
如果想保30年:
如果想保终身:
大黄蜂16号旗舰版的少儿特疾在投保1年后能多赔5万,对先天性疾病、特定传染病保障更周全。
大黄蜂16号全能版对13种特定意外重疾,比如深度昏迷、严重Ⅲ度烧伤等能额外赔;还有质子重离子治疗关爱金,交费期内不幸确诊中症或重疾还能返已交保费。
当然,要是拿不准给娃买哪款,可以点击这里预约一名专业规划师,我们根据你的预算和需求定制一个免费方案。
综合来看,青云卫6号基础保障全面无明显短板,保额增长、白血病专项保障等创新设计贴合少儿需求,赔付力度也足够实在。
对于偏好大公司产品、希望孩子18岁前重疾保额能随成长递增,或是看重白血病治疗及康复全流程保障的家庭,甚至是孩子有轻微健康异常曾遇投保阻碍的家庭,青云卫6号都是值得重点考虑的选择。
如果不确定孩子健康情况是否符合核保条件,或想定制更贴合的方案,可以点击下方卡片,找专业规划师1对1梳理即可,早投保早得一份安心~
85512
84521
84504
84500
84498
84400
84054
83521
82145
80125